Index of /modules/by-module/Array/DAVIDNICO/ParsingPerl

 NameLast modifiedSizeDescription

 Parent Directory  -  
 CHECKSUMS2021-11-21 22:45 1.8K 
 Macrame-0.13.meta2017-02-03 01:19 901  
 Macrame-0.13.readme2017-02-02 05:36 477  
 Macrame-0.13.tar.gz2017-02-03 01:21 16K 
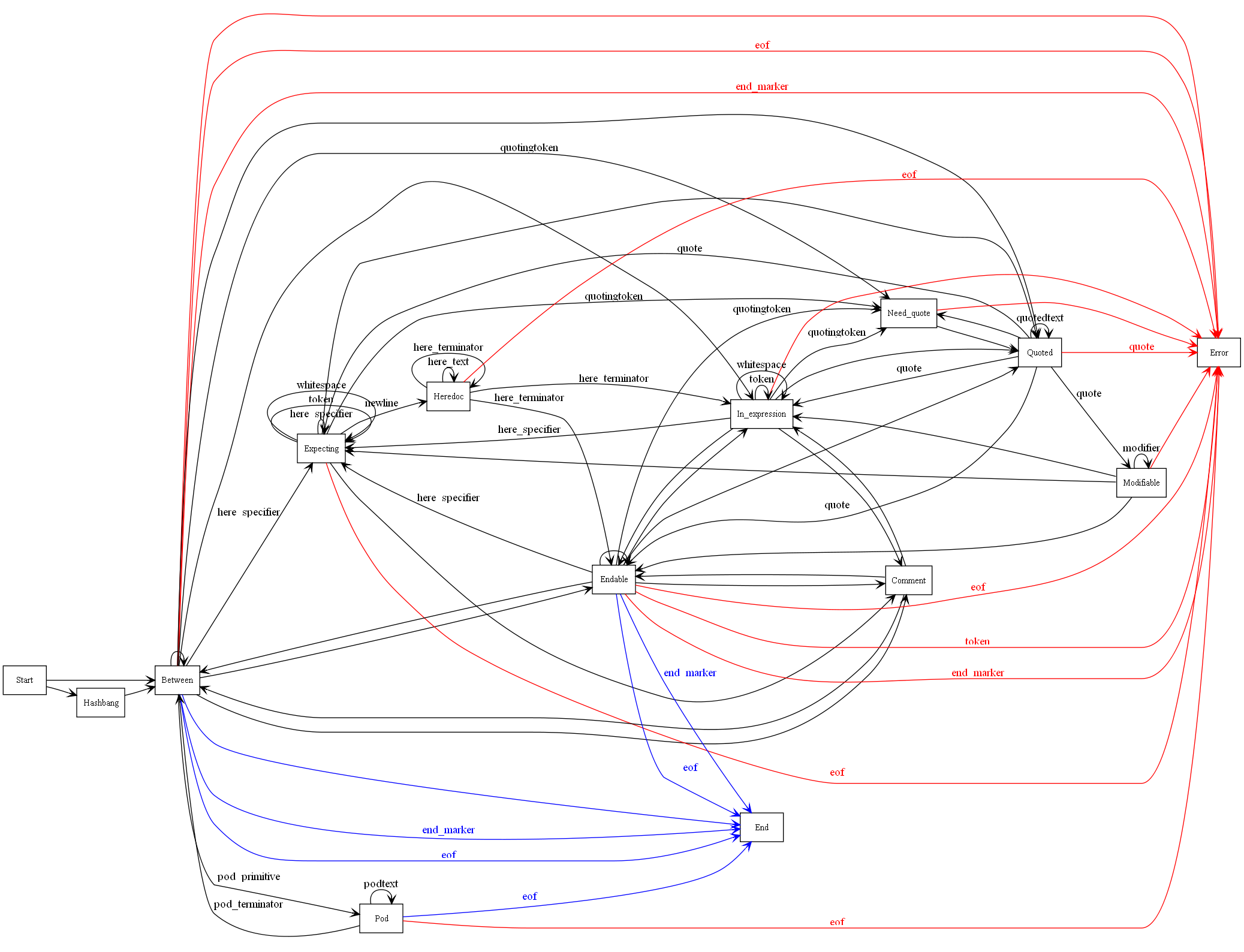
 PerlState.png2008-06-09 23:25 453K 
 PerlStateMachine.pl2008-06-09 23:25 4.3K 

Apache/2.4.63 (Unix) Server at cpan-origin-apac.develooper.com Port 80